In this post we discuss the construction of a simple emergency charger pack using Nicket Cadmium (Ni-Cd) batteries for your cellphones and smart phones for emergency charging of your cellphone, […]
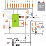
Surge Protected Cheap Transformerless Hi-Watt LED Driver Circuit
The increased number of complaints from the readers regarding burning LEDs associated with my earlier posted transformerless 1 watt LED driver circuit, compelled me to solve the issue once for […]
Mains AC Overload protection Circuit for Voltage Stabilizers
In this article we discuss how to make a cheap yet effective mains operated AC overload and over-current protector circuit using very ordinary discrete components. Introduction I have published a […]
How to Generate Pure Oxygen and Hydrogen at Home
本文讨论了通过制作一个简单的方法h large amounts of oxygen and hydrogen could be generated at home using an ordinary electrical setup, and very cheaply. Before we learn […]
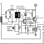
Battery Over Charge Protected Emergency Lamp Circuit
The following LED emergency light with battery over charge protection feature circuit was designed by me in response to the request sent by PP. Main Features The article describes an […]
Room Air Ionizer Circuit – For Pollution Free Living
In this article we learn how to build a simple room ionizer circuit for getting a clean, pollution free environment right inside our home. Introduction Have you ever thought or […]





