在这篇文章中,我们讨论了一个增强的变压器电源电路设计,它包括一个良好稳定和调节的直流级,以及一个通过外部脉冲操作的继电器驱动级。这个想法是雷扎先生提出的。
技术规格
雷扎:亲爱的先生,我有一个电路的问题,关于把110伏交流电转换成220v或250v交流电,但我做不到。
你的博客网站和你的电路让我疯狂,你真的是一个电子人。我的兴趣是越来越多的每一次访问您的网站。这激发了我想在你的帮助下解决我的问题。
所以,我需要给你发送一些电路的图片,我想从交流110v到220v的250v交流干线。
先生,我在等你的答复。简单地,我应该改变105-250v电容器和两个电阻是100kΩ和100Ω或比那更多的东西。
但是我很困惑关于什么是真正的一个220v到250v。告诉你,我也换了200瓦的卤素灯泡。
我使用了两个平方尺寸的LED(每个灯泡头)和额外的5伏移动充电器适配器电源为我的LED,并连接到RL1。
我的回答是:
你能具体说明你到底想要构建什么吗?
雷扎:我什么也不建。试着把110伏的运动感应装置转换成220v的交流,仅此而已
但是我对程序不太清楚。这就是为什么我需要你的帮助,先生,这是无变压器的电源电路板。
电路操作:
在修改220V应用的设计之前,让我们先通过下面的讨论了解一下这款升级后的无变压器电源的功能
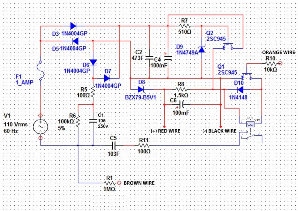
根据下图,各个部件可以按照以下操作进行分类:
C1 =将市电电流降低到可容忍的电路极限的高压电容器。
D3、D5、D6、D7构成基本桥式整流级。
C2, C4用于过滤来自直流分量的尖峰和波纹。
Q2形成发射器跟随器,其基部由齐纳二极管D9和R7箝位在24V。
作为发射极跟随器,发射极处的电压也将等于基极电压,即24V,电流等于基极和集电极的总和。
这个+24V发射器输出通过Q1应用到24V继电器。当Q1通过R10(橙色线)从外部正源触发时,继电器激活。
R8和D8连接到Q2的发射器形成一个额外的5V稳定输出,可能为了某些特定的目的,通过所示的红线。
R5用于包括限制开关ON突波,而R6放电C1时,系统从电源断开。
修改220V工作电路
根据Reza先生的要求,该电路需要进行修改,以便在220V电源下也能安全运行,但仔细观察发现,除了C1电压外,其他一切似乎都井然有序,适合110V至300V的电压。
所以C1应该改成105/400V,也许R7应该稍微调整一下,或者把瓦数提高到更高一些,R6提高到1M,剩下的一切看起来都很完美,很有组织。
线路图
嗨swagatam
我建造了24伏继电器的ckt,但它只工作几分钟
原因是什么?大多数CKTS只工作几分钟
我用的是1n4007二极管
请帮我
嗨,Shrikant,在没有亲眼看到的情况下,我很难判断错误,你能告诉我,你到底想用这个设计构建或实现什么吗?我可以建议一条更容易的替代线路。
我可以在输出电路中使用7805吗?
seign, 7805可以应用在一个24V齐纳二极管后,或通过一个MOSFET稳压器
你好,亲爱的先生Swagatam majomdar,我想知道关于使用atmaga芯片的全保护和在出口电路中使用IC 7805的无变换电路,抱歉,担心英语不好
你能给我推荐一条与此相关的线路吗
此致敬礼
你好Sedign,对不起,我没有这个电路目前使用Atmega芯片
嗨,swagatam,我不知道我的评论是否对你可见??
你好Sedigh,一旦发表评论,它将到达我没有失败,所以你可以放心,你会得到回复。