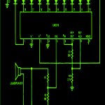
在这篇文章中,我们了解一个专用电路,可以从单个9V PP3电池中照亮24个高亮白色LED,让我们解开这种惊人的秘密[...]
博客
使此LED驱动电路用于背光的小型液晶屏幕
在此帖子中,我们研究专门设计用于背光屏幕屏幕应用的LED驱动电路,介绍'了解有关此有趣设备的更多信息。介绍今天LCD产品已变得非常[...]
4个简单的连续性测试仪电路
如果您正在寻找用于电线和长导体的测试连续性的简单电路,则解释的4个电路是您可以尝试的,可能会符合[...]
使该放大器功率计电路
由于它们的大量放大能力完全改变了传递的音乐输出的尺寸,音乐放大器始终吻合我们。从根本上讲,放大器的力量是[...]的功率
单晶电机无线电接收电路
这可能是一个最简单的无线电接收器电路,即人们可以想象的制作。电路如此简单,可以在几分钟内完成组装[...]
使这款电子蚊子回火机电路
在这篇文章中,我们讨论了一个简单的电子高频蚊子驱除渠道,应该通过其调谐的高频脉冲驱动蚊子。引言蚊子可以[...]





