In this article we are going to see how to build a microphone amplifier circuit with operational amplifier LM324. This circuit can be used as good pre-amplifier for audio projects. […]
让这个无线电中继器电路在家里
The post discusses a simple radio repeater circuit which can be built by any new hobbyist or a radio amateur for communicating over long distances using ordinary transmitters and radio […]
Make this Crystal Radio Set Circuit using No Batteries
A crystal radio circuit is probably the simplest form of radio that uses hardly any electronic components, and needs absolutely no external power for the operations. Crystal Radio Concept The […]
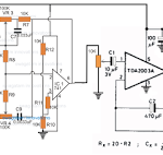
5 Simple Preamplifier Circuits Explained
As the name suggests a preamplifier circuit pre-amplifies a very small signal to some specified level that can be further amplified by an attached power amplifier circuit. It basically acts […]
Selecting Power Supply for Car Amplifiers
The following discussion informs us regarding how to select the right power supply for a car amplifier which needs to be operated at home. The questions were raised by Mr. […]
Making a Stethescope Amplifier Circuit
The post explains how to make an electronic stethoscope amplifier circuit for enabling a loud audible reproduction of the heart beats which is being diagnosed. The article also reveals how […]





